首页
JIANGNAN.COM江南
董事长寄语
集团概况
集团战略
发展历程
管理团队
集团品牌
新闻中心
企业新闻
行业资讯
政策聚焦
公告通知
建通招标
招标公告
中标公告
更正公告
集团业务
房地产投资开发
招标代理
工程造价咨询
工程咨询
工程设计
工程监理
工程施工
工程检测
物业管理
企业文化
企业宗旨
企业精神
企业理想
企业刊物
人力资源
人才理念
招聘岗位
培训信息
考试信息
联系我们
当前位置:
首页
> 正文
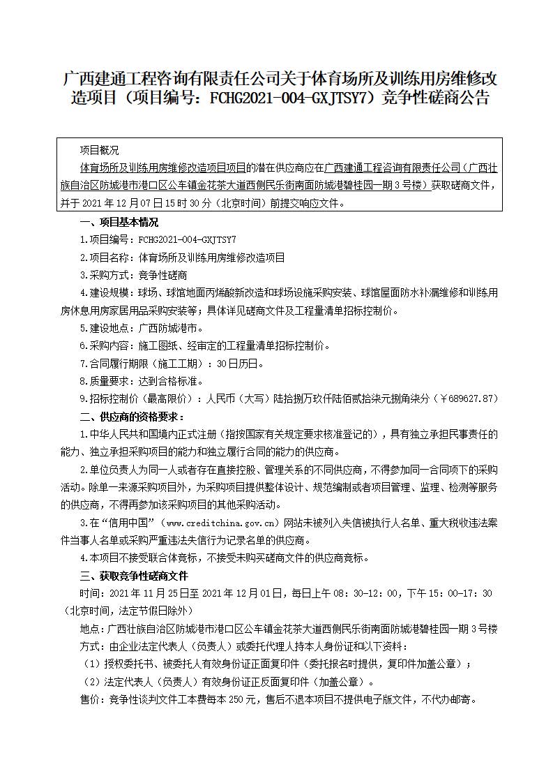
关于体育场所及训练用房维修改 造项目(项目编号: FCHG2021- -004- GXJTSY7)竞争性磋商公告
来源:
作者:
时间:2021-11-24
点击:
3535
次
分享:
江南在线注册
|
宝威体育在线
|
多宝官网
|
乐动游戏官网
|
万象城网页版
|
xk体育平台
|
米兰在线
|
米兰官方网站
|